太长知识了!财务总监编的财税实操100问答疑手册,那叫一个全面!

文章正文
发布时间:2025-02-27 22:16

会计教练 > 会计实操 > 税务 > 财税知识 >

滚动新闻   手机浏览

扫我

扫码查看手机版

 

太长知识了!财务总监编的财税实操100问答疑手册,那叫一个全面!

发布时间:2023-09-28 14:08来源:会计教练

关注公众号

扫码关注公众号
领免费福利

初级公众号

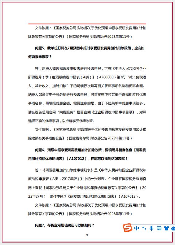
2023年以来不断有新的财税优惠出来,这对于很多财务人员处理日常做账报税工作来讲有些困难了!首先我们要第一时间了解相关的规定,其次就是理解后正确的做财税实务处理!下月就是大征期了,下面是财务总监编的财税实操100问答疑手册,从2023年6月1日到2023年9月30日期间涉及的财税问题汇总,大家在实务工作出现的高频财税问题有疑问的,可以做个参考!

会计教练

财税实操100问答疑手册(2023年6月1日到2023年9月30日)

71页财税实操100问答疑手册

71页财税实操100问答疑手册,就先到这里了。这100问财税问题都是实务工作中出现的高频财税问题解答,希望可以对更多财务人员日常的财务工作有帮助。

会计教练

点击解锁全文

上一篇:税务基础知识汇总讲解PPT,含增值税、企业所得税、个税等,参考

下一篇:10月大征期,最新小规模季度申报表填写案例,照着填不出错!

版权声明:

* 凡会计教练注明 “原创” 的所有作品,均为本网站合法拥有版权的作品,未经本网站授权,任何媒体、网站、个人不得转载、链接、转帖或以其他方式使用,如需转载请在文中显著位置标注“原文来源:会计教练”。

* 本网站的部分作品由网络用户和读者投稿,我们不确定投稿用户享有完全著作权,根据《信息网络传播权保护条例》,如果侵犯了您的权利,我们将按照规定及时更正与删除。【投诉通道】

首页
评论
分享
Top